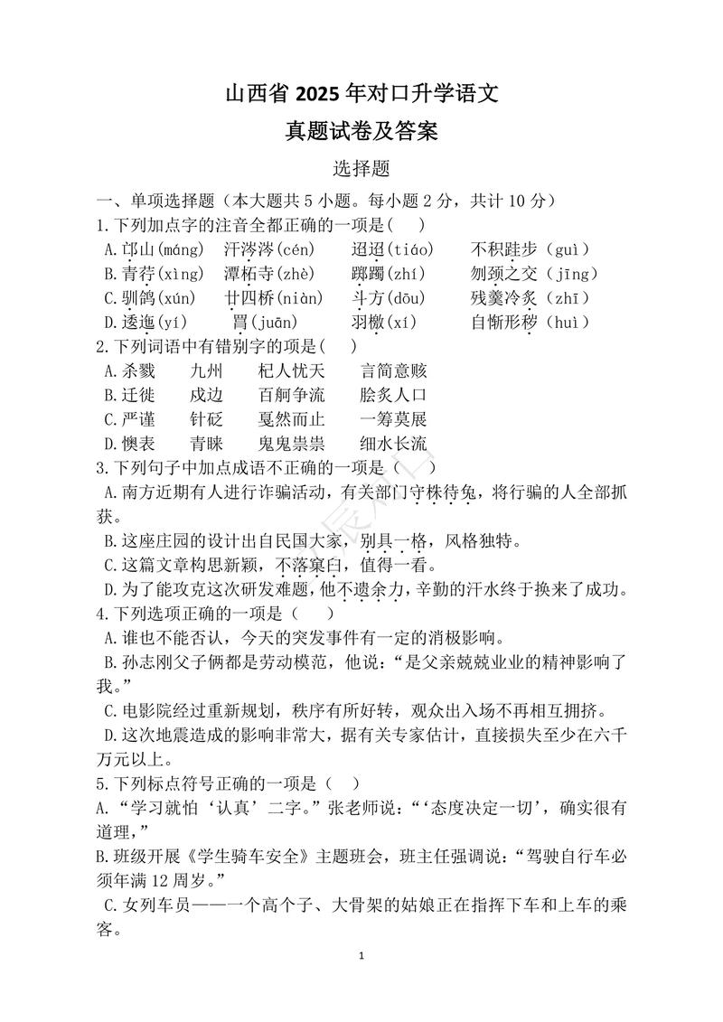
2025年山西省中考语文试卷中的“10号卷”因其命题思路灵活、题型创新性强,成为当年考生热议的焦点,这份试卷在延续山西中考“稳中求变”传统的基础上,通过情境化设问、跨学科融合、传统文化渗透等设计,全面考查了学生的语文核心素养,以下从试卷结构、题型特点、命题趋势及备考启示四个方面进行详细分析。

试卷结构方面,2025山西10号卷依然分为积累与运用、阅读理解、写作三大板块,但分值分布和题型设置有所调整,积累与运用部分由以往的“知识识记”转向“能力应用”,例如将“古诗文默写”与“情境表达”结合,要求学生在具体生活场景中填写诗句,如“在毕业晚会上,用‘长风破浪会有时,直挂云帆济沧海’鼓励同学”等,打破了传统默写机械记忆的模式,阅读理解部分分为文言文阅读、现代文阅读(含非连续性文本),其中非连续性文本首次以表格形式呈现材料,要求学生分析“山西省近五年空气质量变化数据”,并撰写宣传标语,将语文能力与数据分析、社会热点紧密结合,写作部分采用二选一形式,一道是半命题作文《__让我成长》,另一道是材料作文,以“山西面食文化”为切入点,引导学生关注地域特色,体现“语文即生活”的理念。
题型特点上,试卷的创新性尤为突出,情境化命题贯穿始终,例如在“综合性学习”板块,设置“为家乡特产‘平遥牛肉’设计宣传语”的任务,既考查语言运用能力,又渗透乡土情怀教育,跨学科融合明显,非连续性文本阅读要求学生从图表中提取信息、得出结论,并联系环保政策谈认识,体现了语文与地理、政治等学科的交叉,传统文化考查方式新颖,文言文阅读选取《梦溪笔谈》中涉及山西古代科技的篇目,结合“山西古建博物馆”的情境设计题目,引导学生感受传统文化中的科学精神,试卷注重思维品质的考查,现代文阅读增设“批注题”,要求学生对文本进行个性化解读,如分析某段描写的作用并写下自己的阅读感悟,鼓励学生多角度思考。
命题趋势方面,2025山西10号卷预示了中考改革的三个方向:一是从“知识本位”转向“素养导向”,减少死记硬背,增加真实情境中的问题解决能力考查;二是强化实践性与应用性,如写作题引导学生从身边小事、地域文化中挖掘素材,避免假大空的套路化写作;三是凸显育人功能,无论是古诗文阅读中的家国情怀,还是综合性学习中的社会责任,都体现了“立德树人”的根本任务,这些趋势对后续的中考命题产生了深远影响,也成为各地语文试卷改革的重要参考。
备考启示上,教师和学生需调整教学与学习策略,教学中应摒弃“题海战术”,转而注重培养学生的语言建构与运用、思维发展与提升等核心素养,例如通过开展“校园辩论赛”“家乡文化调研”等活动,提升学生的实践能力,学习中要扩大阅读面,尤其是关注非连续性文本、新闻评论等实用类文本,学会快速筛选信息、逻辑分析表达,要积累生活素材,将阅读体验与生活观察相结合,做到“以我手写我心”,传统文化学习不能停留在背诵层面,而要理解其内涵,如通过了解山西面食的制作工艺,体会其中蕴含的劳动智慧与民俗文化。

相关问答FAQs
Q1:2025山西10号卷中的非连续性文本题有何答题技巧?
A1:解答非连续性文本题需遵循“三步法”:第一步,快速浏览图表标题、图例及数据,明确文本主题和核心信息;第二步,对比分析数据变化趋势,如“2025年PM2.5浓度较2025年下降15%”,提炼关键结论;第三步,结合题目要求(如设计宣传标语),将数据结论转化为简洁、有号召力的语言,同时注意紧扣材料主旨,避免脱离数据空谈。
Q2:如何在备考中应对情境化默写题?
A2:情境化默写题需突破“死记硬背”,掌握“理解+联想”的方法:理解诗句的含义和情感基调,如“会当凌绝顶,一览众山小”体现的是积极进取的豪情;联想常见生活场景,如鼓励挫折中的朋友可用“沉舟侧畔千帆过,病树前头万木春”,送别同学可用“海内存知己,天涯若比邻”;将诗句与具体情境精准匹配,确保语言自然、符合语境。
