2025年山西省高级教师评审工作严格按照国家和山西省关于职称改革的相关政策要求,围绕师德师风、教育教学能力、教研成果、示范引领作用等核心指标展开,旨在选拔出一批师德高尚、业务精湛、具有较高专业素养和影响力的优秀教师,以下是2025年山西高级教师评审的详细情况分析。

评审政策与基本条件
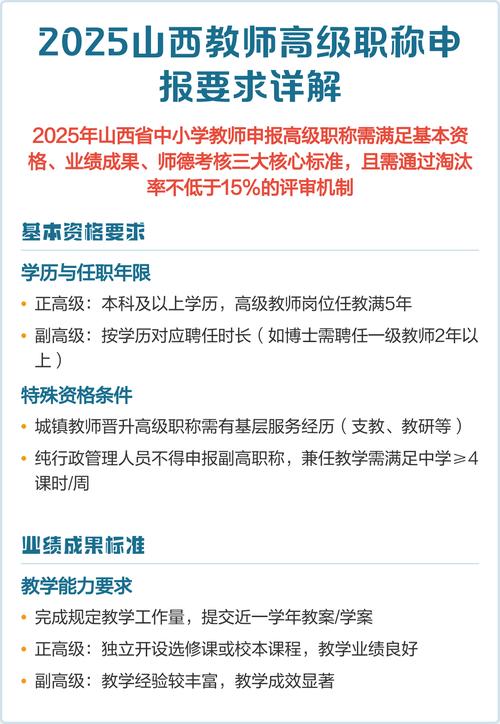
2025年山西省高级教师评审继续坚持“德才兼备、以德为先”的原则,申报人员需满足以下基本条件:一是具备良好的职业道德,遵守教师职业道德规范,近五年内无违纪违规记录;二是学历及资历要求,通常要求本科及以上学历,且任中级教师(一级教师)满5年,部分偏远地区或特殊学科可适当放宽;三是继续教育要求,需完成规定学时的继续教育课程,并取得合格证书;四是年度考核结果,近五年年度考核需均为合格及以上等次。
在教育教学能力方面,申报人员需长期承担一线教学任务,课时量达到学校规定标准,教学效果显著,学生评价较高,需具备扎实的学科知识和较强的教学设计能力,能够熟练运用现代教育技术辅助教学,并在教学创新中取得一定成效,部分地市要求申报人员提供近三年的教学计划、教案、学生作业批改记录等材料,作为教学实绩的佐证。
评审标准与量化体系
2025年山西省高级教师评审采用量化评分制,评分指标主要包括师德师风、教学业绩、教研成果、示范引领、其他贡献等五大类,具体权重及评分标准如下表所示:
| 评审模块 | 权重(%) | 主要评分内容 |
|---|---|---|
| 师德师风 | 15 | 师德考核结果、荣誉称号、学生及家长评价、违纪情况等 |
| 教学业绩 | 35 | 教学工作量、学生成绩提升率、课堂教学评价(如优质课、示范课)、教学成果奖等 |
| 教研成果 | 30 | 课题研究(国家级、省级、市级)、论文发表(核心期刊、普通期刊)、专著编写等 |
| 示范引领 | 15 | 指导青年教师成效、校本教研组织、学科带头人作用、支教或送教下乡经历等 |
| 其他贡献 | 5 | 社会兼职(如教研员、学会会员)、学校管理贡献、特殊岗位表现等 |
教学业绩和教研成果是评分的核心,教学业绩中,学生成绩提升率需以具体数据支撑,如所教班级平均分较上年提高X分,或优秀率提升Y%;教研成果方面,主持或参与省级以上课题并结题、在国家级期刊发表论文等可获得较高分数,而市级课题或普通期刊论文则分值相对较低。

评审流程与监督机制
2025年山西高级教师评审流程严格规范,主要包括个人申报、单位推荐、县级初审、市级评审、省级备案五个环节,个人申报需提交《专业技术职务评审表》、学历证书、教师资格证、继续教育证书、教学业绩证明、教研成果材料等,所有材料需真实有效,经单位公示无异议后上报。
县级教育部门对申报材料进行初审,重点审核材料的真实性和完整性;市级教育部门组织专家评审委员会,通过材料审核、说课答辩、教学展示等方式进行综合评议,最终确定拟通过人员名单,评审过程全程接受纪检监察部门监督,确保公平公正,部分地市引入“外评专家”制度,邀请省外专家参与评审,避免“本地人情”干扰。
区域差异与政策倾斜
山西省在高级教师评审中充分考虑区域教育发展不平衡的现状,对偏远山区、贫困地区教师给予适当政策倾斜,在晋北、晋西等贫困县,申报人员的论文、课题要求可适当放宽,侧重考察教学实绩和基层贡献;对长期在农村学校任教且业绩突出的教师,可不受中级职称任职年限限制,直接申报高级教师。
对特殊教育、职业教育、学前教育等紧缺学科教师,评审标准也进行针对性调整,职业院校教师的专业技能成果(如指导学生参加技能大赛获奖)、学前教育教师的游戏教学设计能力等,均作为重要评分指标,以促进教师队伍结构的优化。

典型问题与改进方向
2025年评审过程中,部分地区仍存在“重论文、轻教学”“重资历、轻实绩”等现象,部分教师为追求评审指标,过度关注论文发表而忽视课堂教学质量,对此,山西省教育厅在后续政策中进一步强化了教学实绩的权重,要求申报人员提供近三年学生评教结果和课堂教学视频,作为评审的重要依据。
针对农村教师教研资源匮乏的问题,省级教育部门加大了培训力度,通过“名师送教”“线上教研”等方式,帮助农村教师提升教研能力,缩小城乡差距,评审监督机制不断完善,建立了“申报材料诚信承诺制”和“造假一票否决制”,确保评审结果的公信力。
相关问答FAQs
问题1:2025年山西省高级教师评审对论文发表有什么具体要求?
解答:2025年山西省高级教师评审对论文的要求因地区和学科而异,一般要求申报人员需在任中级教师期间,发表至少2篇本学科专业论文,省级及以上期刊论文至少1篇,市级期刊论文1篇;核心期刊论文可替代2篇普通期刊论文,论文需与所教学科相关,且需提供期刊原件、检索页及知网收录证明,严禁抄袭或一稿多投。
问题2:农村教师申报高级教师是否有政策倾斜?如何体现?
解答:是的,农村教师申报高级教师享有政策倾斜,主要体现在:一是放宽论文和课题要求,如允许提交教学案例、经验总结等替代论文;二是降低继续教育学时要求,可通过远程教育完成部分课程;三是优先考虑长期在农村学校任教(通常为10年以上)且教学成绩突出的教师,部分地区可缩短中级职称任职年限1-2年,在评审中,农村学生的进步幅度、支教经历等作为重要加分项,鼓励教师扎根基层教育。
